Заказать звонок

Можно ли выйти из операционки и системно управлять своим бизнесом?

Выйти из операционного управления можно, но успешно управлять компанией удалённо без погружения в а) продукт и б) команду не получится - именно вы задаёте фокус развития и стратегию вашей компании.

Почему?

В продукте необходимо регулярное сличение на актуальность рынку, поскольку конкуренты будут выводить новые аналоги с улучшенными качествами, чтобы заработать себе немного маржи на модернизированных свойствах или трендовых товарах.

А команда при потере ритма и контроля с вашей стороны начинает расслабляться и упускать важные процессы, таким образом показатели выручки и маржинальности падают.
Полагаю, вы выгорели как собственник и как руководитель. Призывы к сотрудникам быть более активными, инициативными, брать ответственность на себя не работают. Никто не может ответить на вопрос, сколько прибыли мы заработали за вчера, а сколько заработаем через месяц, а так же почему новинки не зашли или какой объем продаж мы сможем нарастить за полгода.

Чуть что сотрудники оправдываются «падением рынка» или «глюками WB». Хаос в процессах, размытая ответственность. Многорукие сотрудники не справляются, при падении маржи все кивают друг на друга. Нанимаете дорогих специалистов, а они не эффективны или не понимаете как их контролировать.

Как итог - платите зарплату людям, но всё равно сами работаете в бизнесе 24/7.

Собственник работает в максимальном перегрузе. Итог закономерен: через год-два наступает полное выгорание, когда собственным бизнесом заниматься уже просто не хочется. Узнали себя?

Эпоха «бери больше, кидай дальше», где ручное управление работало безупречно, закончилась

Старые методы больше не работают. По сути вы занимаетесь микро менеджментом - передвигаете ноги сотрудникам, тушите пожары.

Очевидно, что нужно наводить в бизнес-процессах порядок и нужна систематизация бизнеса, взгляд сверху на весь проект, а не точечный в болевых местах.

Как понять, что бизнесу необходима систематизация?

Для начала, нужно выдернуть себя из ежедневной текучки. Из рутины, которая с головой поглощает собственников и руководителей. И постараться подняться и сверху увидеть весь лес за деревьями.

Что делать?
Как повысить управляемость и устранить бардак?

Собрать костяк управления:
  • Цели и стратегия — дадут ясность, каких результатов и какими способами будет достигать компания (анализ конкурентов, анализ сезонности, ABC-анализ, план закупки и распределения инвестиций, план поставки, план продаж).
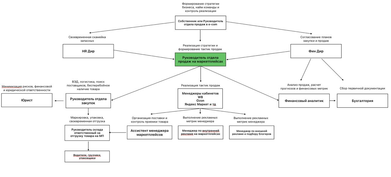
  • Оргструктура — поможет распределить и делегировать ответственность, предоставив нужные полномочия каждому ответственному за зону контроля лицу.
  • KPI — сфокусирует на ключевых результатах
  • Финансы — дадут ясность по эффективности деятельности.
  • Стратегии подразделений — прояснят цели и пути их достижения в каждом отдельном подразделении.
  • Система взаимодействия — создаст единое информационное поле, циркуляцию информации и сбор обратной связи.

5 шагов к выходу из операционки и микроменеджмента

Чтобы не утонуть в деталях, систему нужно максимально упростить. Вся суть систематизации укладывается в классическое определение управления:

Управление — это целеполагание, планирование, организация, мотивация и контроль для достижения целей.

1. Цели (Фундамент системы)

Нельзя управлять тем, что не оцифровано. Люди врут – цифры нет (если правильно посчитаны). Здесь нужно ответить на вопрос, какие у вас цели по чистой прибыли и выручке на этот год? «Хочу масштабироваться» — это не цель. Цель — это цифра и срок. Поставить цели бизнесу может только собственник. Команда за вас этого не сделает.

2. Планирование (Разработка стратегии)

Здесь необходимо ответить на вопрос: с помощью каких ресурсов вы сможете поставленных целей достичь? Как именно мы достигнем этих цифр? Это ваша стратегия. Идеальный сценарий — разрабатывать её вместе с командой продаж и закупки и финансовым аналитиком/финдиром. Вы найдёте прорывные решения на стыке разного опыта и обеспечите вовлечённость сотрудников в реализацию планов продаж и планов закупки. Стратегия должна быть понятна для команды – люди понимают, как осуществлять ежемесячно промежуточные стратегические цели и добиваться поставленных показателей. Любой план провалится, если команда не понимает, как его исполнять.

3. Организация (Оргструктура)

Это не просто схема того, кто кому подчиняется сейчас. Это создание структуры, которая необходима для реализации новой стратегии.

Пример: если вы определили, что 60% прибыли вам будут приносить новинки, а не база, значит, в структуре должен появиться отдельный профильный отдел, а не менеджер-универсал, который делает всё подряд. Он будет заниматься отдельно новинками и держать фокус на поставленных метриках и планах.

Оргструктура должна служить вашим целям и отвечать на вопросы: в каких местах мы теряем контроль и какими метриками мы можем это отследить и зафиксировать стабильность.

Это можно сделать с помощью ключевого функционала, который чётко распределяет зоны ответственности и показатели каждого сотрудника, отсекая хаос и выгорание, когда все всё делают, но не понимают зачем.

4. Мотивация (Материальная и нематериальная)

Материальная: система KPI. Но помните: KPI работают только тогда, когда у вас уже есть стратегия и прозрачная оргструктура. Иначе вы будете платить премии за хаос.

Нематериальная: напоминаю, что если вы берёте на работу немотивированных людей, которым не нравится то, чем они занимаются, - KPI не будут работать.

А подвиги за деньги не совершаются. Чтобы у команды «горели глаза», бизнесу нужен капитан рядом или хороший управленец, который системно и регулярно общается с людьми, следит за показателями, задаёт ритм команде.

5. Контроль (Стратегический цикл)

Это регулярная сверка план/факт. Годовую цель декомпозируем на месяцы и корректируем на сезонность и конкурентов. По итогам месяца смотрим: что получилось, что просело, как скорректировать действия. И главное — этот этап невозможен без твёрдых цифр (управленческий учёт, P&L, Cash Flow).

По итогам месяца анализируем, подводим итоги в режиме план-факт: что планировали и что получилось. Как это закрепить и усилить? Что планировали и что не получилось? Как исправить, скорректировать стратегию, чтобы всё равно достичь нужные цели? Зафиксировали результат. Далее процесс зацикливается: детализация на следующий месяц, выполнение и так по кругу. Цикл повторяется. И так 12 раз в году. Естественно, не забываем про внедрение промежуточных план-фактных совещаний, планерок, отчётных собраний.

Как пройти этот путь и не наломать дров?

Если вы начнёте резко внедрять систему управления с метриками и ключевым функционалом – люди будут сопротивляться, как всегда всему новому. Управление не делает резких движений: необходимо плавно начать с пары человек и далее доносить твёрдые решения до остальных участников команды. Это требует определённых качеств от управленца: уверенности и навыка дожимания. Команда может начать саботировать выполнение плана. Если встречное сопротивление слишком агрессивное — необходимо обновить состав команды сразу на тех, кто возьмётся с чистого листа за вашу новую стратегию и тактику по нужным вам показателям.

Можно набивать шишки самостоятельно, теряя время и деньги на ошибках. А можно пройти этот путь с опытным проводником.

Систематизация - это комплексный переход на новый организационный уровень, который решает проблему хаоса и выполнения планов.
На обучении «РОП на маркетплейсах» мы учим как за 10 недель выстроить цельную систему управления, вы:

  • Цели (Фундамент системы). Этому посвящён модуль «Стратегия и аналитика продаж» - вы научитесь ставить цели в цифрах и сроках, декомпозировать их на команду и держать под контролем через план-факт.
  • Разработка стратегии. Этому посвящён также модуль «Стратегия и аналитика продаж» - вы научитесь разрабатывать стратегию вместе с командой, чтобы каждый понимал свою роль и шаги к общей цели.
  • Организация (Оргструктура). Этому посвящён модуль «Построение отдела продаж» - вы получите готовые шаблоны оргструктур под разные стратегии и научитесь распределять зоны ответственности, чтобы отсечь хаос.
  • Мотивация. Этому посвящён также модуль «Построение отдела продаж» - вы освоите систему KPI, привязанную к маржинальной прибыли, и инструменты регулярного управления, чтобы мотивация работала на рост бизнеса.
  • Контроль (Стратегический цикл). Этому посвящён модуль «Финансовая модель и управленческий учёт» и «Управление командой и процессами» - вы выстроите систему регулярного контроля — от ежемесячных P&L и Cash Flow до еженедельных план-факт сверок — чтобы видеть отклонения на старте и успевать корректировать.
Попасть на обучение и узнать подробнее можно только через диагностическую встречу с менеджером нашей команды.

Как записаться на диагностику?

Диагностика вашей системы управления + план

За 1 час с нашим менеджером вы получите разбор вашей системы управления и пошаговый план, как выйти из операционки и начать управлять бизнесом, а не жить в нём 24/7.
У вас всего 24 часа, чтобы занять место.

После диагностики вы:

  • Увидите, где сейчас ваш бизнес, какие процессы держатся на вас и почему команда не берёт ответственность.
  • Узнаете, какие 3 элемента системы у вас проседают больше всего и с чего начать их закрывать.
  • Поймёте, как выстроить управление, которое работает без вашего круглосуточного присутствия.
  • Получите ответ на главный вопрос: что сделать прямо сейчас.
  • Получите уникальные условия для прохождения обучения «РОП на маркетплейсах», которые сэкономят вам время и деньги.

Только 24 часа открыта возможность, занять место на разбор.
Успевайте.

Заполните анкету.

🎁 Бонус: Чек-лист руководителя на маркетплейсах “Система контроля, которая превращает хаос в предсказуемый механизм”

Чек-лист поможет вам:

  • Не выгорать и не тонуть в хаосе. Это готовая структура: от ежедневных ритуалов до годовой стратегии. Вы точно знаете, что и когда делать.
  • Экономить время. Чек-лист показывает, какие процессы нужно автоматизировать, чтобы освободить себе время на стратегию.
  • Видеть полную картину. Вы держите под контролем ключевые зоны: финансы, ассортимент, команду, рекламу, конкурентов. Ничего не выпадает.

В подарок при прохождении диагностики.

📝 Практическая диагностика: насколько ваш бизнес готов к системе?

Чтобы понять, где сейчас находится ваш бизнес и с чего начинать выход из операционки, ответьте на 3 вопроса:

Вопрос 1. Тест на независимость
Что произойдёт с вашим бизнесом, если вы прямо сегодня выключите телефон, закроете ноутбук и уедете в отпуск на 30 дней?

  • А. Ничего не изменится, команда выполнит план.
  • Б. Бизнес не умрёт, но начнутся мелкие пожары, маржа просядет, а по возвращении меня будет ждать гора проблем.
  • В. Всё рухнет. Процессы встанут на второй день, начнутся кассовые разрывы и конфликты с клиентами.

Вопрос 2. Тест на оцифровку целей
Назовите точную цифру чистой прибыли (не выручки, а именно чистыми деньгами), которую ваш бизнес должен сгенерировать до 31 декабря текущего года. Эта цифра у вас зафиксирована? Знает ли о ней ваша команда?

(Ответьте: Да, цифра есть и команда в курсе / Нет, точной цифры нет, просто хотим «расти»)

Вопрос 3. Тест на ответственность
Кто конкретно в вашей компании финансово отвечает (своим доходом или премией) за выполнение плана по чистой прибыли? Назовите должность этого человека. Если в конечном итоге ответственность несёте только вы сами — так и ответьте.

Если хотя бы на один вопрос вы ответили «Б», «В», «Нет» или «Я сам» (или просто засомневались) — ваша текущая система управления не работает. Бизнес держится на вас, команда не берёт ответственность, а контроль и прибыль остаются в зоне «ручного управления». Приходите на диагностическую встречу - покажем как это исправить.
45минут 00секунд
Получите разбор вашей системы управления и пошаговый план, как выйти из операционки и начать управлять бизнесом, а не жить в нём 24/7